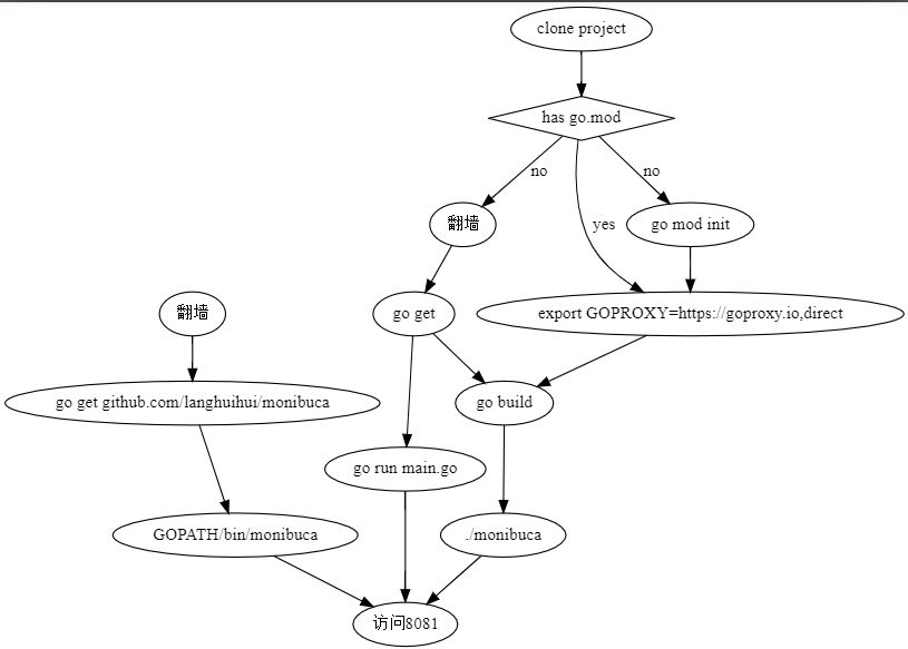
云原生知识栈/Posts/如何运行一个Golang项目/如何运行一个Golang项目2021年12月03日·1 字·1 分钟· 作者Kubehan云原生知识栈:深度解析容器技术、Kubernetes、Istio、DevOps 实践、Prometheus 监控、Envoy 代理、Golang 开发及云原生架构与微服务趋势的专业博客 运行Go代码流程图